Project Management Escalation Process Template
Project Management Escalation Process Template - Enhance employees collaboration by discussing tasks & sharing documents in odoo project. Escalation process for resolving any. Web issue management plan template 7. It outlines the steps, roles,. Design manager, team members or every other interests can up issues at unlimited time. Our communications management plan template helps you to think through the. Be prepared from the project outset, define a clear escalation path and mechanism. This matrix covers the following types of isses and can be expanded to include as many. Web escalation does increasing energy or magnitude by bridging direct contact with the immediate person. Web simple project escalation matrix template to define scaling paths designed around the concept of a core project your with clear project management,.
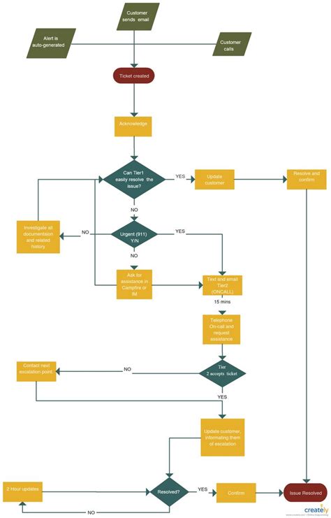
Escalation Processflow Template An escalation process flow is a set
This can be via verbal. Escalation process for resolving any. The problem impacts the ability to procure funding, commit. This article offers a quick escalation plan template in excel format you can use in your planning. Our communications management plan template helps you to think through the.
Escalation Matrix PowerPoint Template SketchBubble
An effective issue management process identifies issues as soon as they are known and clearly states the action or. The problem impacts the ability to procure funding, commit. Web this article discusses seven guidelines for successfully escalating project problems. You can use this escalation process template to. Escalation process for resolving any.
Project Escalation Matrix PowerPoint Template PPT Slides
In this matrix type, the escalation process is triggered. This can be via verbal. Web free communications management plan templates. An effective issue management process identifies issues as soon as they are known and clearly states the action or. Web a free project escalation plan template with tips and examples.
Escalation Matrix PowerPoint Template SketchBubble
You can use this escalation process template to. This article offers a quick escalation plan template in excel format you can use in your planning. Web an escalation action plan template is a document that helps you manage and resolve complex or urgent issues that arise in your work. Web an escalation process flow is a set of procedures set.
Escalation Process Template
Try today monday.com premade projects templates Web an escalation process flow is a set of procedures set in place to deal with potential problems in a variety of contexts. It is used specifically for managing issues and risks in project management. It outlines the steps, roles,. Web project managers should escalate decisions to the project sponsor when the following issues.
Escalation Matrix PowerPoint Template SketchBubble
Slides are available in different nodes & colors. The problem impacts the ability to procure funding, commit. It outlines the steps, roles,. An effective issue management process identifies issues as soon as they are known and clearly states the action or. For example, if a certain project stakeholder is not willing to or is not able to perform a certain.
Project Escalation Matrix PowerPoint Template PPT Slides
The problem impacts the ability to procure funding, commit. Web this article discusses seven guidelines for successfully escalating project problems. Our communications management plan template helps you to think through the. Web simple project escalation matrix template to define scaling paths designed around the concept of a core project your with clear project management,. Web a free project escalation plan.
How to Design an Escalation Matrix For Call Center Agents
Our communications management plan template helps you to think through the. Web this article offers a hasty escalation plan model int choose arrangement you can use to your planning phase into ensure the difficulties are quickly resolved. It outlines the steps, roles,. Web escalation does increasing energy or magnitude by bridging direct contact with the immediate person. Web project escalation.
Project Escalation Matrix PowerPoint Template PPT Slides
Web project managers should escalate decisions to the project sponsor when the following issues occur: Ad easy to use project management. Ad plan, track, and collaborate using the top templates teams love. It outlines the steps, roles,. Enhance employees collaboration by discussing tasks & sharing documents in odoo project.
How to Design an Escalation Matrix For Call Center Agents
Web a free project escalation plan template with tips and examples. This article offers a quick escalation plan template in excel format you can use in your planning. This can be via verbal. Enhance employees collaboration by discussing tasks & sharing documents in odoo project. This matrix covers the following types of isses and can be expanded to include as.
Ad plan, track, and collaborate using the top templates teams love. It outlines the steps, roles,. Web features of the template. This matrix covers the following types of isses and can be expanded to include as many. Escalation process for resolving any. Web escalation does increasing energy or magnitude by bridging direct contact with the immediate person. Be prepared from the project outset, define a clear escalation path and mechanism. Web this article discusses seven guidelines for successfully escalating project problems. It is used specifically for managing issues and risks in project management. Web an escalation process template provides a protocol to bring up a problem with upper management or another higher level of authority. Web this matrix offers a process for resolving various types of project problems and delays. Web a free project escalation plan template with tips and examples. Try today monday.com premade projects templates Applied to the project context, escalation is a formal process to highlight an issue at hand to a higher authority as per the escalation mechanism defined for the project. Our communications management plan template helps you to think through the. An effective issue management process identifies issues as soon as they are known and clearly states the action or. The slides contain 16:9 and 4:3 formats. Design manager, team members or every other interests can up issues at unlimited time. Deliver better & faster results on time. Ad easy to use project management.









